首页
学校概况
七中简介
组织机构
七中大事
母校留存
校园新闻
校园公告
校内新闻
媒体七中
行政管理
工会工作
荣誉表彰
后勤管理
办学管理
财务管理
教学科研
教学科研动态
教学科研论文
德育工作
德育动态
党建园地
党建动态
理论学习
党员风采
共青团委
社团风采
志愿服务
家长学校
家长学校简介
家庭教育
家长必读
家庭教育平台
家长学校活动
您的位置:
网站首页
>>
校园新闻
>>
校园公告
校园公告
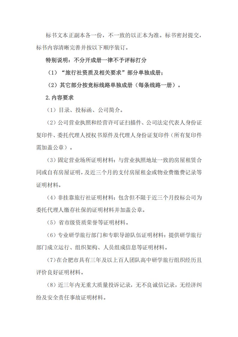
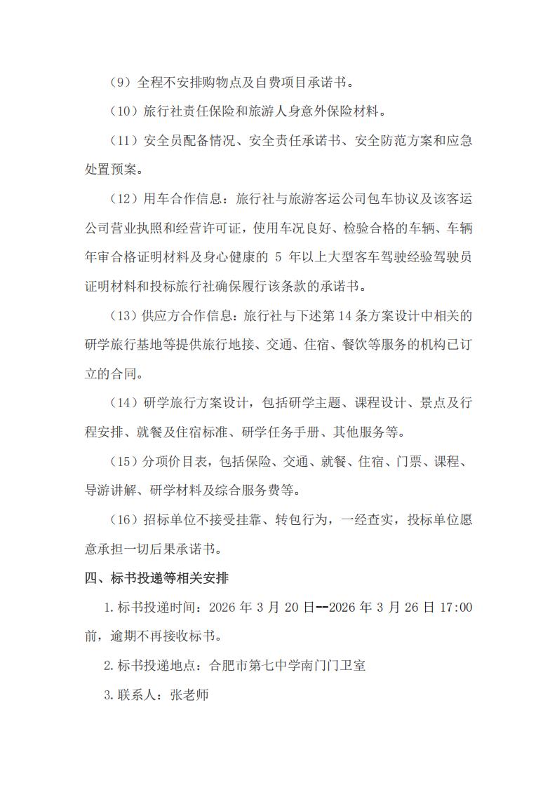
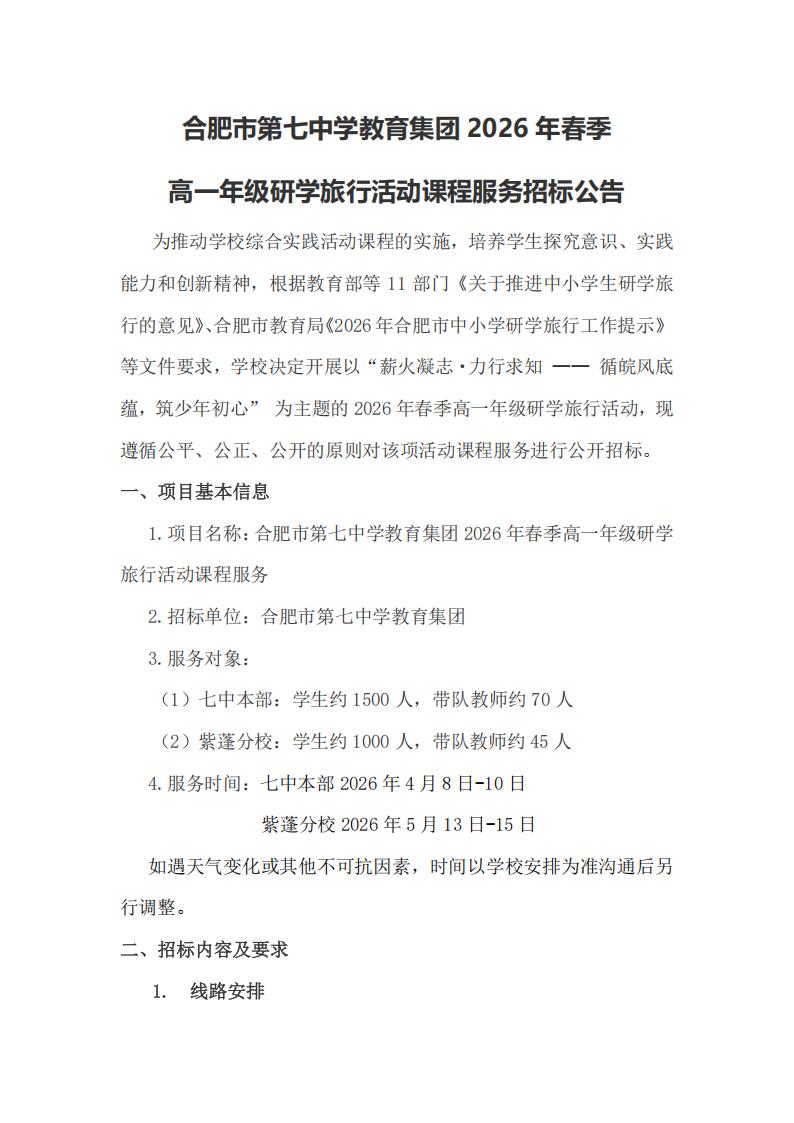
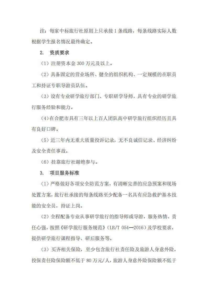
合肥市第七中学教育集团2026年春季高一年级研学旅行招标公告
时间:2026-03-20 18:50
作者:合肥七中
来源:
阅读次数:
次
附件:合肥市第七中学教育集团2026年春季高一年级研学旅行招标评分细则
上一篇 :
合肥七中70周年高质量发展系列活动LOGO设计方案征集公告
下一篇 :
一周工作安排(2026.03.23-2026.03.29)
搜索